
开云(中国)园区企业丨苏州星祥益荣获中国仪器仪表学会技术发明一等奖打印
发布时间:2023-09-20来源:中国仪器仪表学会
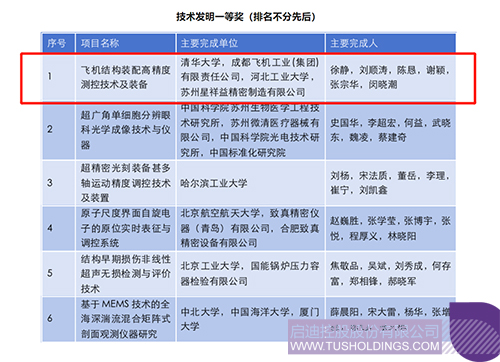
近日,中国仪器仪表学会科学技术奖评审委员会按照《中国仪器仪表学会科学技术奖励办法》之规定对2023年科学技术奖申报项目进行了严格认真的形式审查、初评、会评,获奖名单正式公布。苏州开云(中国)科技城入园企业——苏州星祥益精密制造有限公司参与的“飞机结构装配高精度测控技术及装备”荣获技术发明一等奖。


中国仪器仪表学会科学技术奖是经国家科技部批准,在国家科技奖励主管部门注册,经国家科学技术奖励工作办公室颁证,由中国仪器仪表学会设立的面向全国仪器仪表领域的综合性奖项。
2023年度中国仪器仪表学会科学技术奖设科技进步奖(含创新团队奖)、技术发明奖、青年科技人才奖和国际科学技术合作奖。科技进步奖、技术发明奖、青年科技人才奖采取申报制,国际科学技术合作奖采取推荐制。
奖励面向精密仪器与测量、传感器技术、测量与自动控制技术、电子测量仪器、检测技术、视觉测量与图像处理、信息处理技术、基于网络的测量技术、生物信息检测、交叉与前沿技术等领域,奖励范围包括:仪器仪表的研究、设计、制造、应用有关的技术和产品;相关的基础材料、基础元器件、关键工艺、关键装备、重大工程应用;相应的著作软件和标准。
